8月第一批,6家医械公司被国家局飞检!
发布时间:2018-08-02 11:15:57作者:国家药品监督管理局官网
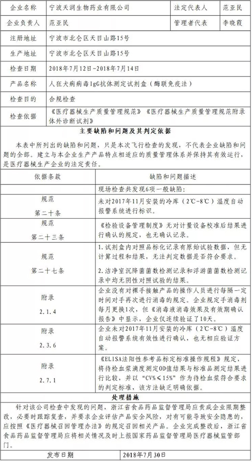
今日,国家药监局官网发布了6家医疗器械生产企业的飞检通报。通报显示6家医疗器械公司近期遭遇了总局的飞行检查,包括苏州日月星塑胶有限公司、四川恒明科技开发有限公司、贵阳龙泉医疗器械有限公司、方润医疗器械科技(上海)有限公司、厦门安普利生物工程有限公司、宁波天润生物药业有限公司。其中4家被发现存在多项一般缺陷,被要求限期整改;另外2家已确认停产。
对苏州日月星塑胶有限公司飞行检查通报

对四川恒明科技开发有限公司飞行检查通报

对贵阳龙泉医疗器械有限公司飞行检查通报

对方润医疗器械科技(上海)有限公司飞行检查通报

对厦门安普利生物工程有限公司飞行检查通报

对宁波天润生物药业有限公司飞行检查通报



加加林红外线理疗仪烤灯 特定电磁波谱治疗器
【直供医疗机构】一帆风顺 普瑞斯 一次性使用输液器 带针含DEHP IS-G(单头)
【直供医疗机构】艾贝尔 百合 一次性使用补液管路
【直供医疗机构】一帆风顺 普瑞斯 一次性使用输液器 带针 含DEHP IS-G(单头)



渝公网安备 50010802001717号